快讯
 母婴行业观察

 热文

1亿用户、千元月充!银发短剧攻占爸妈手机?
2025-11-12 20:29

央企也卷不动?康养行业陷入“赔本赚吆喝”困局
2025-11-27 11:50

母婴日报 | 孩子王线上APP覆盖海南地区;天猫国际发布双11母婴、营养健康行业现货首日成交榜;又一外资奶粉宣布进军中国市场
2025-10-24 18:44
产品全年注册数量创新高,3000亿特医食品市场跑步进入“政策红利期”
作者:营养品情报
导语:7月2日,国家市场监督管理总局发布消息称,适用于苯丙酮尿症、肾病和糖尿病等疾病的4款特殊医学用途配方食品被纳入优先审评审批程序,审评时限大大缩短。而这一“优先审评审批”的法规依据,则是源于今年年初修订实行的《特殊医学用途配方食品注册管理办法》,除缩短审批流程外,《管理办法》还对注册现场核查、临床试验现场核查时限、产品电子证书法律效力等进行优化,为相关企业提供便利。
从法规动向中我们不难看出,面向特定疾病状态人群提供营养补充方案的特医食品,正在迎来新一波政策红利。
来源:官网截图
面向特定人群的营养补充
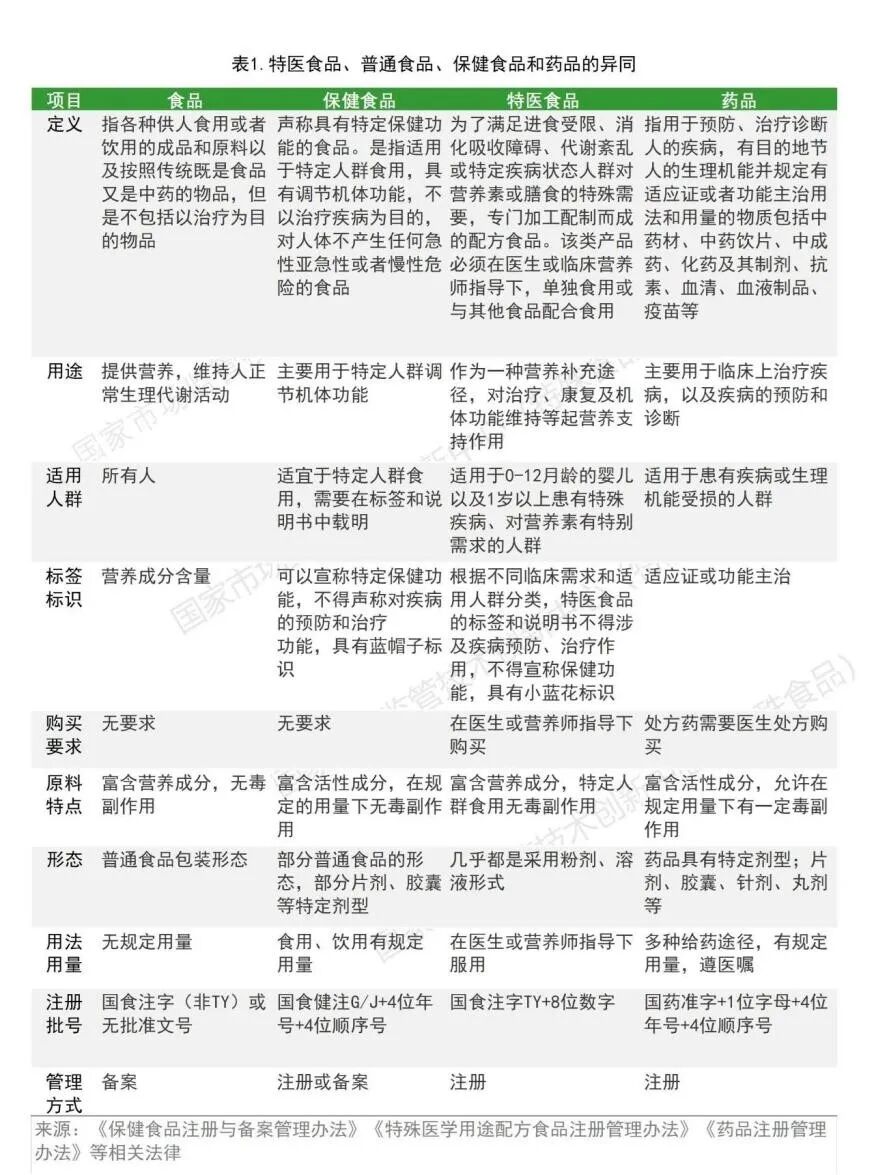
特医食品的全称为 “特殊医学用途配方食品”,百度百科对其释义“为满足进食受限、消化吸收障碍、代谢紊乱或者特定疾病状态人群对营养素或者膳食的特殊需要,专门加工配制而成的配方食品,包括适用于0月龄至12月龄的特殊医学用途婴儿配方食品和适用于1岁以上人群的特殊医学用途配方食品。
通俗来说,特医食品即一种必须在专业人士指导下食用的食品,其仅针对在饮食上有特殊需要的人群,有利于食用者身体的治疗、康复及机体功能恢复。但此类食品不是药品,不得声称具有疾病的预防和治疗功能。
从分类上看,《特殊医学用途配方食品通则》将特殊医学用途配方食品分为三类,即全营养配方食品、特定全营养配方食品和非全营养配方食品。
全营养配方食品
一种可作为单一营养来源的特医食品,适用于需要全面补充营养素并且对特定营养素没有特别要求的人群,比说常见的体弱、营养不良、偏食、卧床的患者或者老年人。
特定全营养配方食品
也是一种可以作为单一营养来源的特医食品,但它主要适用于对某些营养素有特殊需求的人群,比如糖尿病患者、肺部疾病患者、胰腺炎患者等。
非全营养配方食品
一种可满足目标人群部分营养需求的特医食品,适用于需要补充单一或部分营养素的人群。与以上两种特医食品不同,非全营养配方食品不适用于作为单一营养来源,其主要作为营养素组件或者是电解质配方,与其他特医食品或普通食品配合使用。常见的有氨基酸、蛋白质组件或者碳水化合物组件等。
来源:特食创新中心
注册数量创下新高,市场加速扩容
1957年,全球首个特医食品在美国诞生,经FDA批准上市,用于苯丙酮尿症的膳食治疗;1973年,首款成人全营养配方食品问世;1988年,首款成人疾病配方食品问世...随着相关产品的陆续推出,特医食品在美国、欧洲、加拿大等国家与地区陆续得到应用。1991年,国际食品法典委员会(CAC)首次对“特医食品”给出明确定义。
与西方国家相比,我国特医食品的发展起步较晚。直至1974年,我国才开始在临床上使用肠内营养制剂,并将其作为药品进行管理。彼时,国内肠内营养制剂市场主要被华瑞、雅培、纽迪希亚、雀巢等几大外资公司垄断,国内特医食品长期处于价高量少的状态。
迈入新世纪后,我国围绕特医食品的法规建设显著提速。2010至2013期间,我国密集出台了《特殊医学用途婴儿配方食品通则》、《特殊医学用途配方食品通则》等一系列法规,明确了特医食品的定义、分类、营养要求、技术要求、标签标识要求和生产加工规范。2015年,《中华人民共和国食品安全法》正式将其从药品划出,特医食品也由此获得了法律上的“食品身份”。
2017年,纽康特、雅培亲护、菁挚呵护成为我国首批特医食品注册通过的产品,实现了我国特医食品从无到有的跨越。2018年,杭州贝因美母婴营养品有限公司旗下的“贝因美特殊医学用途婴儿配方食品无乳糖配方”获批,成为首家国内企业注册的特医食品。
目前,根据智研咨询的相关报告显示,2023年特殊医学用途配方食品共批准产品注册70个,年度注册数量创下历史新高。除此之外,近期人民日报发布的数据表明,截至7月3日,2024年共有26款特医食品获批,我国特医食品已经增至199款。
从业规模迅速扩大显然是源于特医食品良好的市场前景。据艾媒咨询数据显示,2022年我国65岁及以上老年人口占总人口比重就已经达到14.2%,我国正式进入“深度老龄化社会”,预计2030年将超过20%。而老龄化的不断加剧无疑也带来了慢病人数的急剧增长,特医食品市场持续扩容。
但就目前而言,我国特医产业依旧存在诸多亟待解决的问题。其一,我国特医营养师缺口较大,目前注册的专业营养师人数远不能满足市场需要;其二,我国特医食品产业在产品研发方面的基础数据多数参考国外企业,但由于遗传差异、饮食文化不同导致很多产品面临 “水土不服”的情况;此外,国内企业在制备技术、品牌打造、营销推广等方面也与海外企业有较大差距。
利好政策不断+市场持续扩容,随着大众健康意识的加速觉醒,我国特医食品行业已进入发展的快车道,未来将迸发出更多的商业可能。
文章来源:母婴行业观察
版权声明:转载母婴行业观察的原创文章,需注明文章来源以及作者名称。公众号转载请联系开白小助手(微信号:zhangxiaoxian1015)。违规转载法律必究。
扫描二维码,第一时间获取母婴行业的资讯和动态。
从此和母婴行业观察建立直接联系。
本栏目文字内容归myguancha.com所有,任何单位及个人未经许可,不得擅自转载使用。
Copyright © 母婴行业观察 |  京ICP备12043030号-6
参与评论