快讯
 母婴行业观察

 热文

“催生大礼包”接连出台,母婴店能吃到这波红利吗?
2025-12-23 11:49

生育补贴、渠道整合、上市扩张...哪个关键词“硬控”了你的2025
2026-01-14 10:18

战略投资灵优智学,这家玩具厂如何用AI“换道超车”?
2026-02-11 12:18
业绩回暖叠加回购注销,洁雅股份二股东四度减持:这回真要动真格?
作者/卫品商业情报
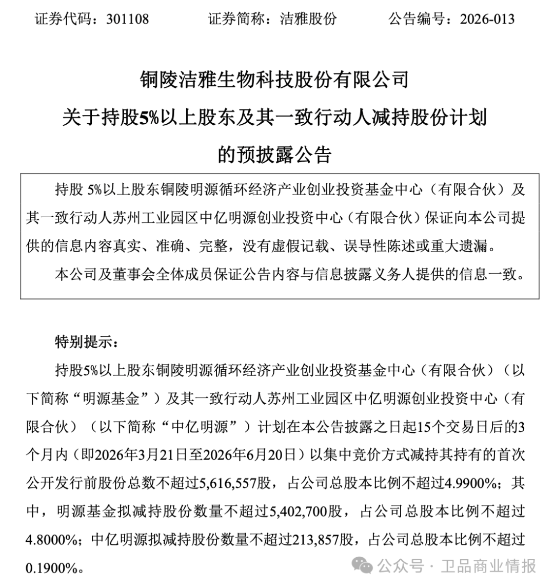
导语:业绩回暖的利好之下,洁雅股份的减持“连续剧”再度更新。2月27日,洁雅股份(301108)发布公告,公司第二大股东铜陵明源循环经济产业创业投资基金中心(有限合伙)及其一致行动人苏州工业园区中亿明源创业投资中心(有限合伙),计划以集中竞价方式减持公司股份不超过561.66万股,占公司总股本比例不超过4.99%,逼近监管减持比例上限。

具体来看,明源基金拟减持不超过540.27万股,占总股本4.8%;中亿明源拟减持不超过21.39万股,占总股本0.19%。公告特别说明,两大股东已获得基金业协会备案,可适用创业投资基金减持政策,其持有股份自公司首发上市起投资期限已满六十个月,通过集中竞价减持不受比例限制,为此次减持扫清了政策障碍,减持原因则归结为股东自身管理需要。
值得关注的是,这已不是两大股东首次披露减持计划。此前在2024年10月、2025年3月、2025年7月,双方曾三度抛出减持预案,但直至各次计划期限届满,均未实施任何减持动作,三次“虚晃一枪”也让市场对其减持诚意充满质疑。
巧合的是,此次减持公告发布之际,正是洁雅股份业绩迎来反转的关键节点。纵观近年业绩表现,2022年至2024年,洁雅股份已连续三年净利润下滑,陷入增长困境。而2025年,公司业绩迎来强势反弹,预计归母净利润达7200万元至8800万元,同比增幅高达269.9%-352.1%;扣非净利润预计5800万元至7400万元,成功扭转上年同期亏损679.37万元的局面。

公司表示,业绩大幅回暖主要得益于海外客户订单增加及产品综合毛利率提升,这也为股东减持提供了良好的市场窗口。此外,洁雅股份此前曾实施股份回购并完成注销,2024年底公司将回购专用证券账户的81.25万股股份全部注销,注册资本相应减少,这一动作曾被市场解读为稳定股价、增强投资者信心的信号,与此次二股东减持形成鲜明反差。
资料显示,洁雅股份是一家专注于湿巾类产品研发、生产与销售的专业制造商,深耕行业多年,依托产品优势积累了稳定的客户资源。此次二股东四度提出减持,恰逢公司业绩回暖,难免引发市场猜测:是股东真有资金需求,还是不看好公司长期发展?
回顾前三轮“只说不减持”的操作,市场对此次减持计划仍持观望态度。毕竟,在业绩向好、回购注销提振信心的背景下,若二股东仍像此前一样“虚晃一枪”,或将消耗投资者信任;若此次真正实施减持,在接近5%的减持比例下,也可能对公司股价带来短期冲击。没看够?加入卫品核心群,直接开聊
文章来源:母婴行业观察
版权声明:转载母婴行业观察的原创文章,需注明文章来源以及作者名称。公众号转载请联系开白小助手(微信号:zhangxiaoxian1015)。违规转载法律必究。
扫描二维码,第一时间获取母婴行业的资讯和动态。
从此和母婴行业观察建立直接联系。
本栏目文字内容归myguancha.com所有,任何单位及个人未经许可,不得擅自转载使用。
Copyright © 母婴行业观察 |  京ICP备12043030号-6
参与评论